网站首页
学院简介
专业介绍
师资队伍
教学科研
校企合作
党群工作
就业服务
返回学校
通知公告
当前位置:
首页
>
通知公告
> 正文
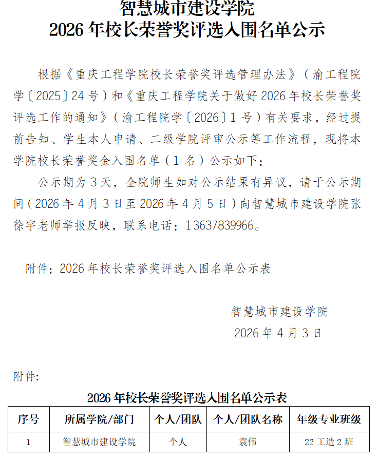
智慧城市建设学院2026年校长荣誉奖评选入围名单公示
来源: 本站
发布人:智慧城市建设学院发布员 来源:本站 发布日期:2026/4/3 【浏览量:】
【
加入收藏
】【
打印此文
】【
关闭窗口
】【
返回顶部
】
南泉校区
地址:中国.重庆.南温泉
电话:023-62846626
传真:023-62846626
双桥校区
地址:重庆双桥经济技术开发区龙水湖畔
电话:023-62846626
传真:023-62846626
Copyright 重庆工程学院 版权所有 渝ICP备09014106 招生咨询热线:023-62846626 023-62846636 技术支持:
讯迈科技