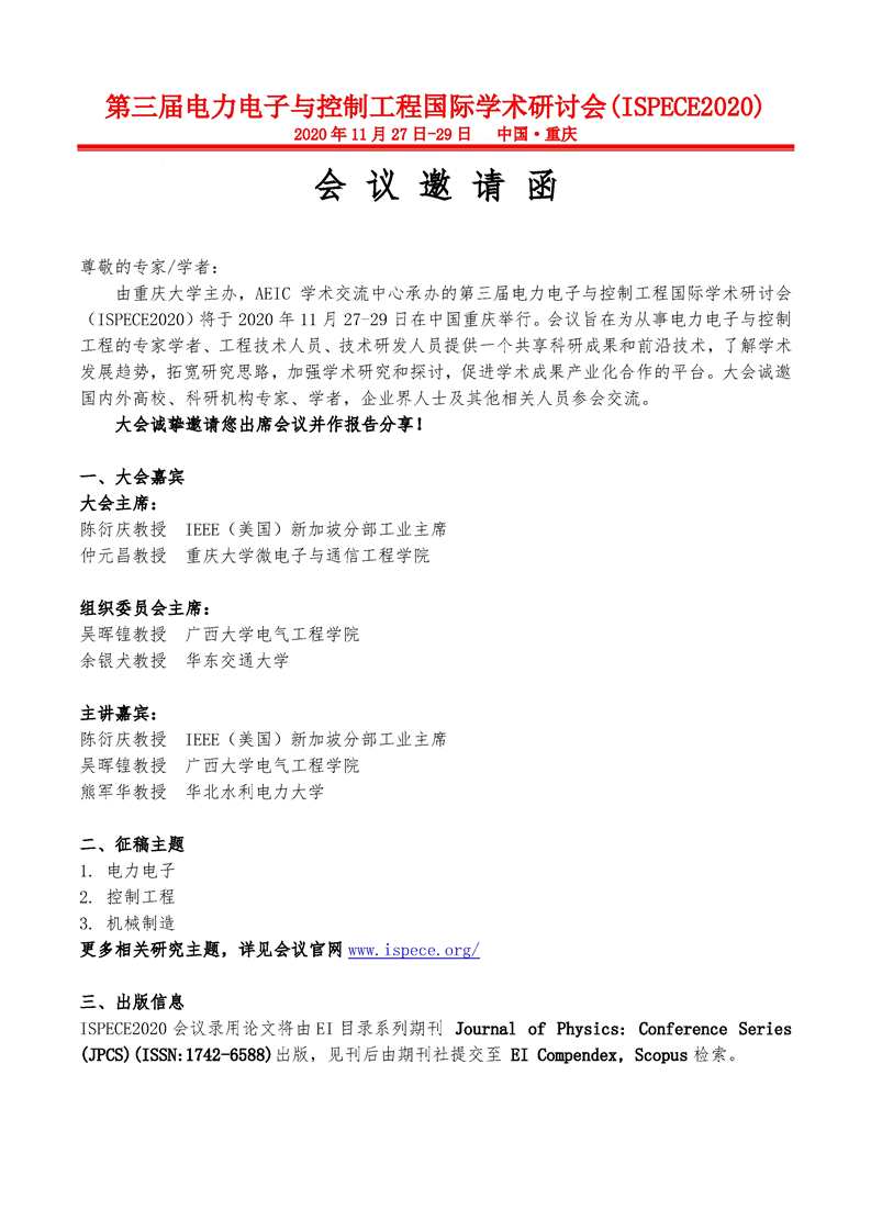
第三届电力电子与控制工程国际学术研讨会议邀请函

 2020/10/14  来源: 本站

【浏览量:】  【打印此文

https://mp.weixin.qq.com/s?__biz=MzAxNTYwMDY0Mw==&mid=2652795495&idx=7&sn=83b1326d837f45b9e2fc2065845e8719&chksm=806b4f0bb71cc61d216adf5b05e987224a7fffa7d09c03e387a74eb38fe4170b7e12c619f191&mpshare=1&scene=23&srcid=1014LxtJIpbf0pnPQhvak1ey&sharer_sharetime=1602666986118&sharer_shareid=ce208bee8cc94f55fb7763d9d74513e1#rd


0
相关链接
南泉校区:重庆市巴南区南泉街道白鹤林16号招生 双桥校区:重庆市双桥经济技术开发区通桥街道西湖大道76号 咨询热线:023-62846626 023-62846636